「ベイズ統計で実践モデリング」をPythonで実装する #1
【概要】
【目次】
はじめに
本シリーズでは、「ベイズ統計で実践モデリング」に記載の事例をPythonを使って実装します。利用するフレームワークはPyMC3とPyroです。なお、Pyroを使いますが、推論はMCMCを使っていく予定です。
第1回目は書籍の3章を扱います。
書籍の1,2章はベイズ推論の基礎とWinBUGSの説明です。そのため、本シリーズは3章から初めていきます。 なお書籍ではRをベースに、WinBUGSをMCMCサンプラーとして、その実装も公開されています。サポートページはこちら。
筆者は特にPyroは初心者なので、間違いやより良い実装など指摘していただけるとめちゃくちゃ助かります。
なお、Pyroの記法については、以下のページでも扱っています。
learning-with-machine.hatenablog.com
第三章 二項分布を使った推論
3章では、最も基本的な確率分布のパラメータ推論として、二項分布のパラメータ推論を扱っています。
細かい実装については、例題ごとにnotebookでの実装をGithubで公開しているのでこちらを確認してください。
3.1 比率の推論
これは最も単純な二項分布のパラメータ推論です。3章は全体に解析解の導出も容易な問題ですが、導入ということですね。notebookはこちら。
二項分布のパラメータ推論なので、グラフィカルモデルとしては次の通りです。

は観測される値、
は試行回数です。これら二つの確率変数は所与のものという意味で青で塗りつぶしています。ここではなんらかの事象が発生する確率を表す確率変数
だけが未知であるというモデルです。
PyMC3でのモデルの定義は次のように書きました。
with pm.Model() as model: theta = pm.Beta('theta', 1, 1) y = pm.Binomial('y', p=theta, n=n, observed=k)
pyroの場合
def model_binom(n): theta = pyro.sample('theta', dist.Beta(torch.tensor(1.), torch.tensor(1.))) y = pyro.sample('y', dist.Binomial(total_count=n, probs=theta)) return y cond_model = pyro.condition( model_binom, data={'y':torch.tensor(float(k))})
データは、n=10, k=5だけとして、推論させた結果は次の通りです。

これはPyMC3での推論結果です。Pyroでもだいたい同じような結果になりました。
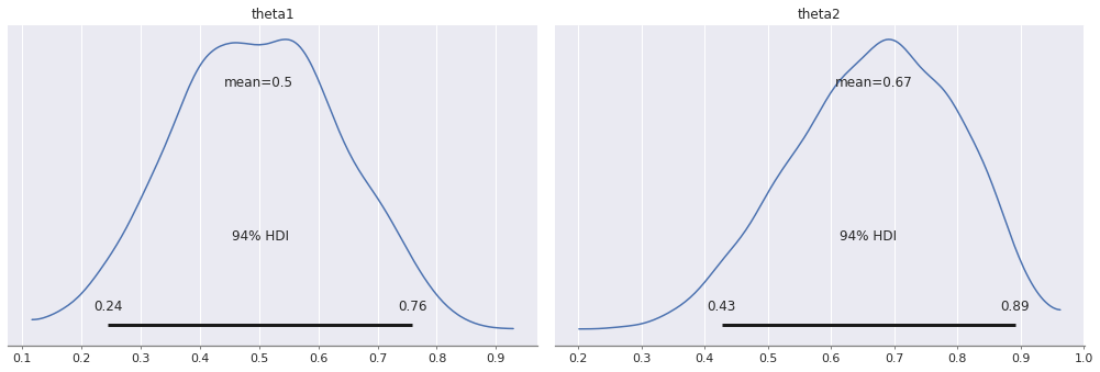
3.2 2つの比率の差
次は、発生確率が異なる二つの対象から標本を採取したとして、その二つの対象の発生確率にどの程度の差異があるのかを推論します。notebookはこちら
グラフィカルモデル的には次の通りで、3.1のモデルが二つ結合したものになっています。

が二つの
の差を表しています。
PyMC3では次のようにかけます。
with pm.Model() as model: theta1 = pm.Beta('theta1', 1, 1) theta2 = pm.Beta('theta2', 1, 1) y1 = pm.Binomial('y1', p=theta1, n=n1, observed=k1) y2 = pm.Binomial('y2', p=theta2, n=n2, observed=k2) delta = pm.Deterministic('delta', theta1 - theta2)
pm.Deterministicで確率変数の操作を定義することができるので、をこのように書いています。
pyroの場合は次のようにしました。
def model_2binom(n1, n2): theta1 = pyro.sample('theta1', dist.Beta(torch.tensor(1.), torch.tensor(1.))) theta2 = pyro.sample('theta2', dist.Beta(torch.tensor(1.), torch.tensor(1.))) y1 = pyro.sample('y1', dist.Binomial(total_count=n1, probs=theta1)) y2 = pyro.sample('y2', dist.Binomial(total_count=n2, probs=theta2)) return y1, y2 cond_model = pyro.condition( model_2binom, data={'y1':torch.tensor(float(k1)), 'y2':torch.tensor(float(k2))})
pymcのようにdeterminisiticな変数を定義できるのかと思ったんですが、書けないようでした。delta分布からサンプルするようにすれば良いのかとも思ったんですがそれも違うようです。
なので、のMCMCサンプルから別でdeltaに相当する分布を作っています。
結果は次のようになりました。


3.3 共通の比率の推論
次は同一のモデルから標本を二つ取得した場合の例です。notebookはこちら。
グラフィカルモデルとしては3.1のものとほぼ同じですので省略します。
PyMC3でのモデル定義
with pm.Model() as model: theta = pm.Beta('theta', 1, 1) for i, (n, k) in enumerate(zip(ns, ks)): y = pm.Binomial(f'y_{i}', p=theta, n=n, observed=k)
のセットをリストで渡してくるため、forでループさせています。(この書き方が良いのかはあまり自信がない。。。)
次にPyroの場合です。
def model_binom(params=None): theta = pyro.sample('theta', dist.Beta(torch.tensor(1.), torch.tensor(1.))) y = pyro.sample('y', dist.Binomial(total_count=n, probs=theta)) return y cond_model = pyro.condition( model_binom, data={'y':torch.tensor(ks).float(), 'n':torch.tensor(ns).float()})
pyroの場合は、モデル(model_binom)自体は3.1のものと全く同じです。与えるデータをリストで渡しているだけが違う点です。
推論結果は次の通りで、与えたデータセットは、nとkのペアが(10, 5)と(10,7)です。標本数が二つに増えているので事後分布の広がりが狭くなっています。

3.4 事前/事後予測
確率モデルは、データの生成過程を表現しています。そして、既知の確率変数を条件として固定して、未知の確率変数に対する条件付き確率を推論するのが確率モデルでした。ここでは、3.1のモデルを使って、データが何も与えられていない場合のデータのサンプル(事前予測)とデータを得た後の事後分布を使った予測(事後予測)を行います。 notebookはこちら。
PyMCの場合は事前予測と事後予測は次のように書きます。
# 事前予測 with model: sample_pri = pm.sample_prior_predictive(samples=3000) # 事後予測 with model: sample_post = pm.sample_posterior_predictive(trace)
このように、それぞれAPIが用意されています。
pyroの場合、事前予測はだけを条件として、サンプルしました。
cond_prior = pyro.condition(
model_binom,
data={'n':torch.tensor(n).float()})
N_pri = 3000
prior_sample = [cond_prior().item() for i in range(N_pri)]
事後予測は、のMCMCサンプルを条件として入力し、サンプルを得ましたが、これで合っているのかはあまり自信がありません。
cond_post = pyro.condition(
model_binom,
data={'n':torch.tensor(n).float(),
'theta':mcmc.get_samples()['theta']})
post_sample = cond_post()
推論結果は次のようにまりました(PyMC3の結果)。

ちなみに、事後分布のために与えたデータは、n=15, k=1です。
事前予測の結果は、の事前分布から一様分布状であると期待していましたがその通りになりました。事後予測は、0,1のあたりがピークになっていることがわかります。
3.5 事後予測
予測結果と観測されたデータが合致しない場合には、モデルの設定が何かおかしいと思うべきです。ここではモデルの適切さをチェックしてみます。 notebookはこちら。
問題としては3.2の二標本の問題になります。ですが、与えるデータを次のように極端にします。
ns = [10, 10] ks = [0, 10]
3.1では二項分布のパラメータは共通であるとしていましたが、このデータは共通のパラメータを持ったモデルから生成されたとは考えにくいんじゃないかと思います。無理やり推論すると結果は次のようになりました。

中間の0.5付近にピークがある分布です。
この結果に基づいて、3.4の事後予測を行った結果が以下です。

この事後予測結果に対して、入力したデータはどこに位置するかと確認してみると、右上端です()。事後予測結果からすると非常に稀なケースであることがわかります。このことからも、推論語のモデルから期待されるデータと実際のデータがだいぶ解離していることがわかりますので、モデルの設計を見直した方が良いのかなと想像できます。確率的には0ではないので、このようなデータが得られないことはないのですが。
なお、この図は書籍の図と軸の向きが異なるので書籍と合わせて確認している場合は御注意ください。
3.6 同時分布
3章の最後では、これまで既知としていた試行回数に相当するも未知であり推論したいパラメータだとします。
notebookはこちら。
グラフィカルモデルとそれぞれの確率分布の定義は以下の通りです。

試行回数nは正の整数なので、カテゴリ分布からサンプルされるものとします。 また、nの最大値だけはわかっているものとします。
こちらのモデルですが、以下のように実装したのですが、これで合っているのか自信がありません。詳しい方指摘いただけると助かります。
n_max = 500 with pm.Model() as model: n_ = pm.Categorical('n_', np.ones(n_max)/n_max) n = pm.Deterministic('n', n_+max(ks)) theta = pm.Beta('theta', 1, 1) for i, k in enumerate(ks): y = pm.Binomial(f'y_{i}', p=theta, n=n, observed=k)
nはデータksの最大値よりも大きいはずなので、pm.Deterministicで最低値を足すように書いています。
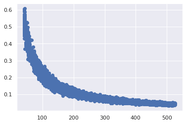
この結果なんですが、nとの同時確率が重要となり、それぞれをギブスサンプリングしても値が収束しないはずです。ということで、得られたMCMCサンプルを使ってnと
についての散布図を描いてみます。

この図から、nとが依存関係を持っていることがわかります。(ということで良いのかしら?)
なお、Pyroでの実装については、うまく書けなかったので割愛します。(更新するかも)
おわりに
ということで、「ベイズ統計で実践モデリング」の3章をPyMC3とPyroを使って書いてみました。3章は導入ということもあって、だいぶシンプルなモデルばかりでした。次は4章のガウス分布を使った推論を扱います。
参考資料
M.D.リー+, 井関 訳, ベイズ統計で実践モデリング, 2017, 北大路書房

- 作者:リー,マイケル・D.,ワーゲンメイカーズ,エリック‐ジャン
- 発売日: 2017/09/28
- メディア: 単行本
Bayesian Cognitive Modeling, https://bayesmodels.com/